Graphic Design for Kinsley Group in United States | Design 32385827

Graphic Design by HopeBerry.Lab for Kinsley Group | Design #32385827

Share this design

Design Tags

Graphic Design

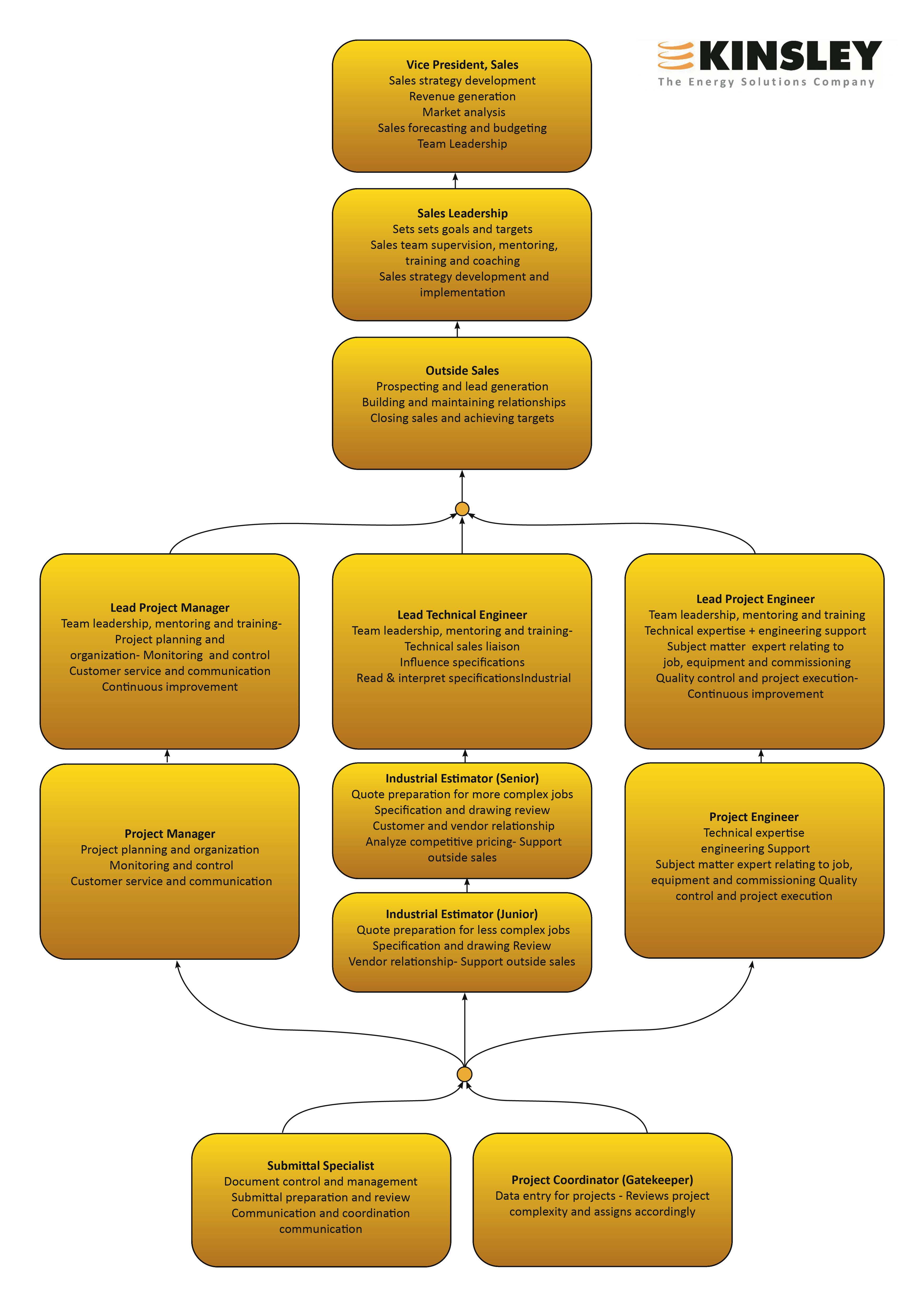
HopeBerry.Lab, a German designer, created this graphic on 20th February, 2024 for Kinsley Group, a business in United States. The graphic was designed for the project 'Creative way to lay out a career advancement graphic'.

More Graphic Designs from 'Creative way to lay out a career advancement graphic'

Get a better graphic design for less

Use DesignCrowd's creative community to get your perfect graphic at a price that fits your budget.

Step 1

Launch your project

Tell us what you need, complete your creative brief in a matter of minutes.

Step 2

Get custom designs

Receive unique graphic designs from around the world within hours.

Step 3

Choose the best graphic

Select and approve your favorite design and download the files.

Trusted by 100,000+ businesses

  • “By using DesignCrowd we have saved at least 50% compared to our normal creative agencies. Crowdsourcing is a brilliant way to pick the creative brains of a global design team.”

    Duncan Patmore Global Product & Marketing Director, HI-TEC, UK
  • “DesignCrowd changes the game for getting creative work done. You get access to an army of designers who are great at what they do. My personal opinion? Its a great service and I highly recommend it. ”

    James Allworth Harvard Business School, USA
  • “This was an awesome experience! I look forward to working with DesignCrowd again. It gives you the opportunity to receive ideas from fabulous designers all over the world. I love the outcome!”

    Phyllis Douglass Owner, Equilibrium Fitness, United States
Absolut Vodka logo
Microsoft logo
HTC logo
UNICEF logo
Amnesty International logo
Spotify logo
Virgin logo