Cleaning Company and Airbnb Tasks

Winner
Contest winning design

Want to win a job like this?

This customer received 39 web designs from 9 designers. They chose this web design from Monospace as the winning design.

Join for free Find Design Jobs

  • Closed - Design Selected
  • Bundled Project 1

Web Design Brief

Our London based company provides services for all things related to Airbnb. Our main tasks are cleaning, checkins & linen. We are in need of a fresh new design that allows customers to book our services with ease.

The site must keep in mind that it will be primarily used on mobile and payment to be taken online.

What we require:

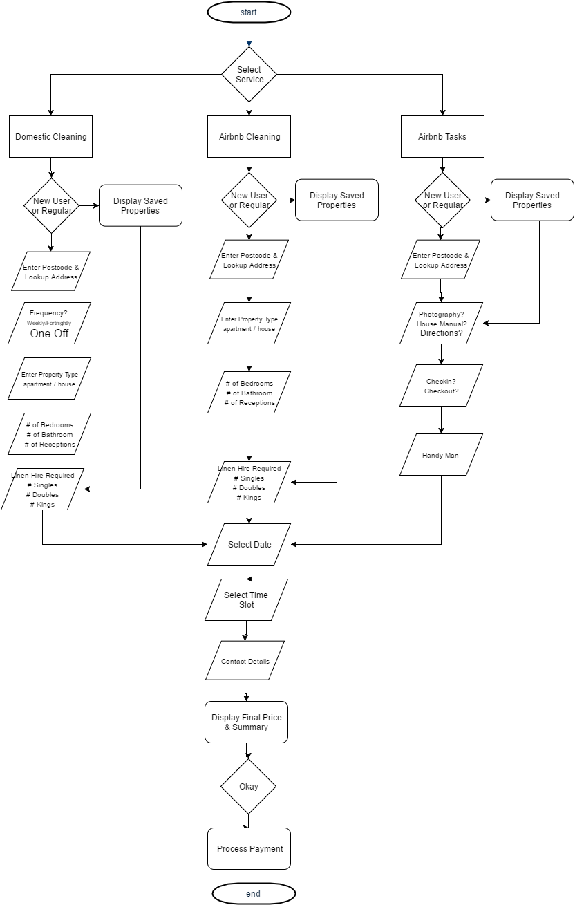
- Two pages designed, Home page (see Homepage doc) and Purchase Page (see flow chart)

Things we like:-

- We like mainly white and pastel based colours.
- Usage of vector style graphics through our the site to represent people & tasks.
- Shopping cart, with lots of images to select services
- Shopping cart that always has the pricing floating on the right
- Shopping cart that is wizard based.
- We like the usage of wonk characters on this site (for us probably angels)
http://www.commercemonks.com/pricing.php
- Slightly quirky design.



Sites we like:
http://commissioncreative.com/ - bold action
https://www.postable.com/ - a very playful design


TO AVOID WASTING TIME, INITIALLY DESIGN THE FRONT PAGE ONLY, IF WE LIKE YOUR HOME PAGE DESIGN THEM WE CAN SHORT LIST YOU INTO DESIGNING THE PAYMENT WIZARD PAGE

Target Market(s)

Young working professionals.

Industry/Entity Type

Cleaning Service

Contact Information for Business Card

Name: Ian Jones
Title: Senior Sales Representative
Tel: +44 (0) 777 3333 3322
Office: +44 (0) 207 895 2332
email: dc@beourguests.co.uk
web: www.beourguests.co.uk

Number of Pages Required

2 page


Font styles to use
Sans Serif

Colors

Colors selected by the customer to be used in the logo design:

876aae
6b449b

Look and feel

Each slider illustrates characteristics of the customer's brand and the style your logo design should communicate.

Elegant
Bold
Playful
Serious
Traditional
Modern
Personable
Professional
Feminine
Masculine
Colorful
Conservative
Economical
Upmarket

Requirements
Must have
  • - Two pages designed including home page and wizard to purchase services.
  • - Usage of vector images.
Nice to have
  • Angels to represent tasks
  • We also like the colour yellow, the branding can be changed to suit this colour change.
Should not have
  • A design that must not look like a Wordpress standard Wordpress theme.

Files
Download all files - 0.2 MB
AI
bog_logo Sunday, 11 December 2016 23:35:26
Sunday, December 11, 2016
DOCX
HomePage Sunday, 11 December 2016 23:52:45
Sunday, December 11, 2016
Payments
1st place
£210
Participation payments x 4
£10
Total
£250

Project Deadline
21 Dec 2016 23:57:18 UTC
Project Upgrades
Bundled project(s)
Business Card Design
more information
£29

Language

Web Design inspiration
Marketplace web design, Creative inner page website design, Website design tender, Newspaper weebly theme design, Crowdfunding website design, Motivation speaker website design templates, Best hostel website design, Car share web design templates, Abstract wedding planner website design, Energy drink web design templates