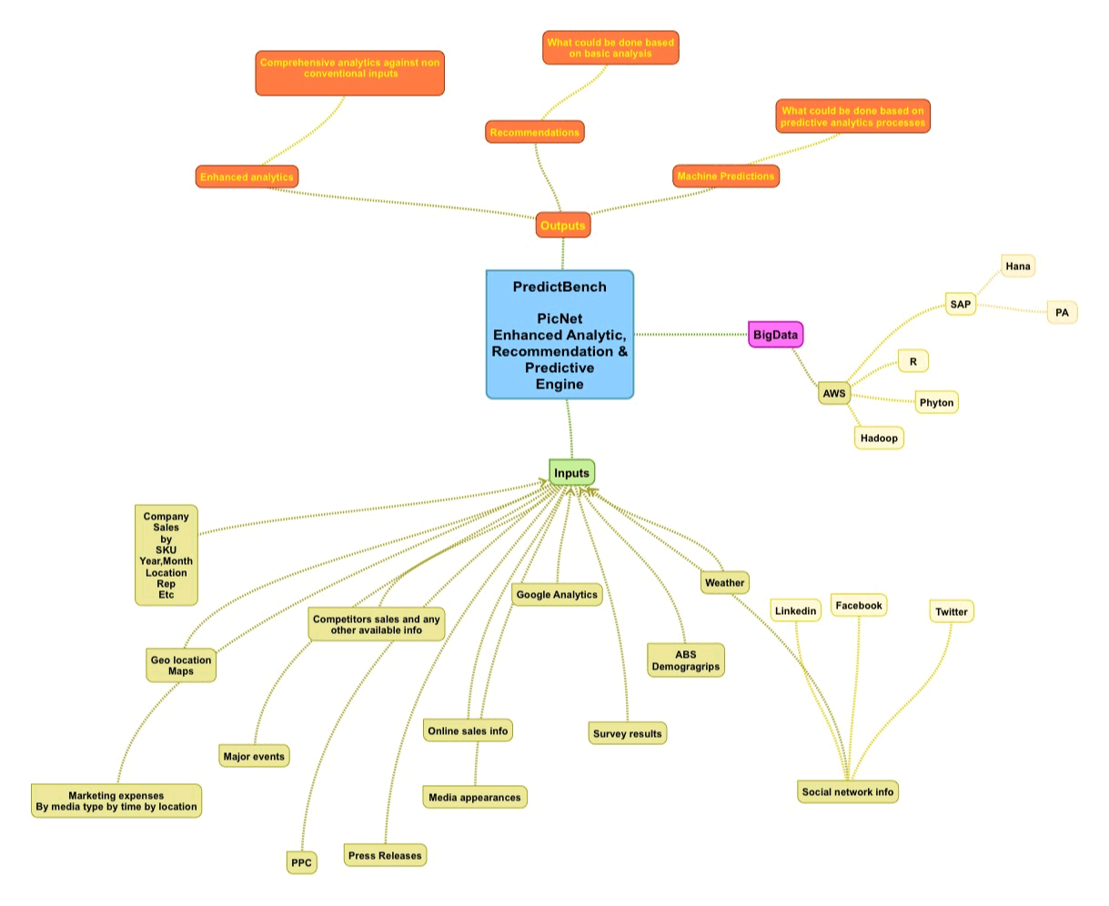
PredictBench 2

Winner
Contest winning design

Want to win a job like this?

This customer received 20 flyer designs from 7 designers. They chose this flyer design from Esolbiz as the winning design.

Join for free Find Design Jobs

  • Closed - Design Selected

Flyer Design Brief

I need:
A4 flyer
double sided (1 page 2 sides)
colours are (sport) theme from www.picnet.com.au
Content on File 2 attached.
Pictures (attached - file 1 and 2) need to be re-done properly
Output:
A4
double sided PDF (Hi and Low Res)
JPG
Photoshop or Indesign files
All pictures used and created


Look and feel

Each slider illustrates characteristics of the customer's brand and the style your logo design should communicate.

Elegant
Bold
Playful
Serious
Traditional
Modern
Personable
Professional
Feminine
Masculine
Colorful
Conservative
Economical
Upmarket

Files
Download all files - 0.4 MB
Payments
1st place
A$130
Total
A$130

Project Deadline
17 Feb 2015 09:16:17 UTC
Language

Flyer Design inspiration
Grocery store flyer design templates, Internet cafe flyer design, Open source flyer design, Hotel flyer design samples, Google flyer maker, Liquor store flyer design templates, Conference flyer design, Ngo flyer design templates, Computer pamphlet design, Ecommerce flyer design